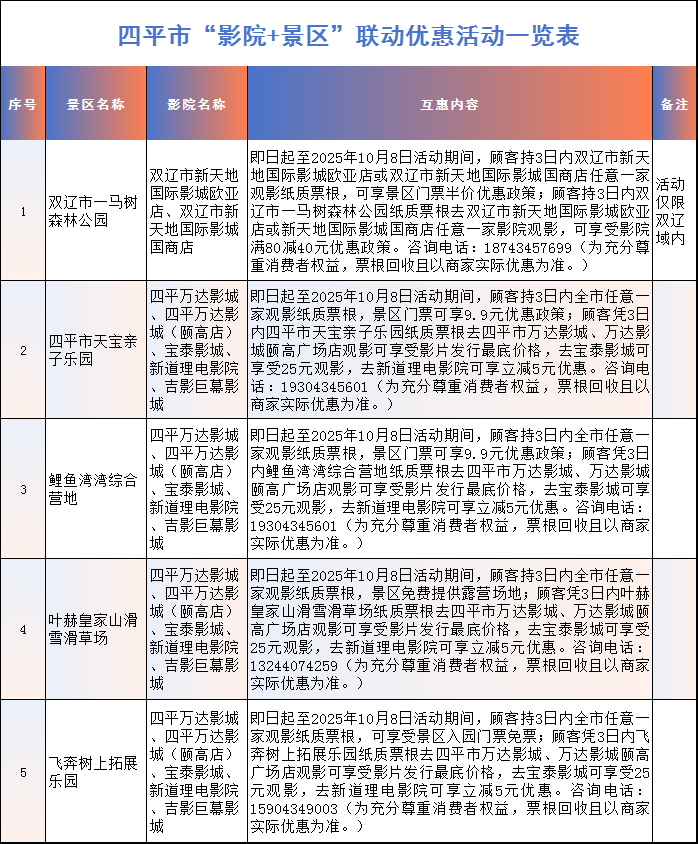
2025年10月8日前,凭咱本地电影票根,或部分景区门票,就能在全市一大波地方薅羊毛,影院、景区,统统有优惠!票根在手,优惠我有,全城联动互享福利,这波必须冲!具体怎么玩?下方等你解锁。

四平市天宝亲子乐园(四平市G232与四桑线交叉口西北方向1686米)。持3日内全市任意一家观影纸质票根,景区门票可享9.9元优惠政策;凭3日内四平市天宝亲子乐园纸质票根去四平市万达影城、万达影城颐高广场店观影可享受影片发行最底价格,去宝泰影城可享受25元观影,去新道里电影院可享立减5元优惠。
鲤鱼湾综合营地(四平市S218西八大村旁平西乡巨丰村一社)。活动期间,持3日内全市任意一家观影纸质票根,景区门票可享9.9元优惠政策;凭3日内鲤鱼湾湾综合营地纸质票根去四平市万达影城、万达影城颐高广场店观影可享受影片发行最底价格,去宝泰影城可享受25元观影,去新道里电影院可享立减5元优惠。
叶赫皇家山滑雪滑草场(叶赫满族镇砬子沟村)。活动期间,持3日内全市任意一家观影纸质票根,景区免费提供露营场地;凭3日内叶赫皇家山滑雪滑草场纸质票根去四平市万达影城、万达影城颐高广场店观影可享受影片发行最底价格,去宝泰影城可享受25元观影,去新道理电影院可享立减5元优惠。
飞奔树上拓展乐园(四平市007乡道如来寺西北侧)。活动期间,持3日内全市任意一家观影纸质票根,可享受景区入园门票免票;凭3日内飞奔树上拓展乐园纸质票根去四平市万达影城、万达影城颐高广场店观影可享受影片发行最底价格,去宝泰影城可享受25元观影,去新道理电影院可享立减5元优惠。咨询电话:15904349003(为充分尊重消费者权益,票根回收且以商家实际优惠为准。)
双辽市一马树森林公园(双辽市红旗街100号)。活动期间,持3日内双辽市新天地国际影城欧亚店或双辽市新天地国际影城国商店任意一家观影纸质票根,可享景区门票半价优惠政策;持3日内双辽市一马树森林公园纸质票根去双辽市新天地国际影城欧亚店或新天地国际影城国商店任意一家影院观影,可享受影院满80减40元优惠政策。

